w66利来国际
全部
标题
内容
w66利来国际
集团概况
集团简介
领导团队
群团组织架构
集团荣誉
建设资质
交通建设
企业开展
新闻中心
企业文化
依法治企
党建群团
党群工作
党史学习教育
所属企业
您现在的位置:
w66利来国际
>> 招标采购 >> 正文
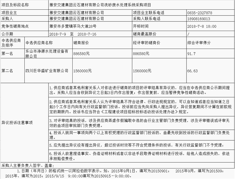
w66利来国际集团云石建材有限公司洗砂废水处理系统采购项目中选供应商公示
【发布日期:2018-07-09】
【字号:
大
中
小
】 【
关闭此页
】
上一篇
:
关于选择省道104线草坝至姚桥段改建项目、成雅高速金鸡关互通及服务区项目(雨名快速通道)压覆矿产资源评估报告编制单位 竞争性谈判公告
|
下一篇
:
w66利来国际集团云石建材有限公司芦山县宝盛乡溪口上砂石加工生产线运营总承包项目中选承包人公示
版权所有 雅安市交通建设(集团)有限责任公司
地址:雅安市雨城区北环东路306号 集团公司办公室电话:0835-5897853
技术支持:北纬网(0835-2350262) 蜀ICP备18001252号 川公网安备 51180202511905号
分享按钮