w66利来国际
全部
标题
内容
w66利来国际
集团概况
集团简介
领导团队
群团组织架构
集团荣誉
建设资质
交通建设
企业开展
新闻中心
企业文化
依法治企
党建群团
党群工作
党史学习教育
所属企业
您现在的位置:
w66利来国际
>> 招标采购 >> 正文
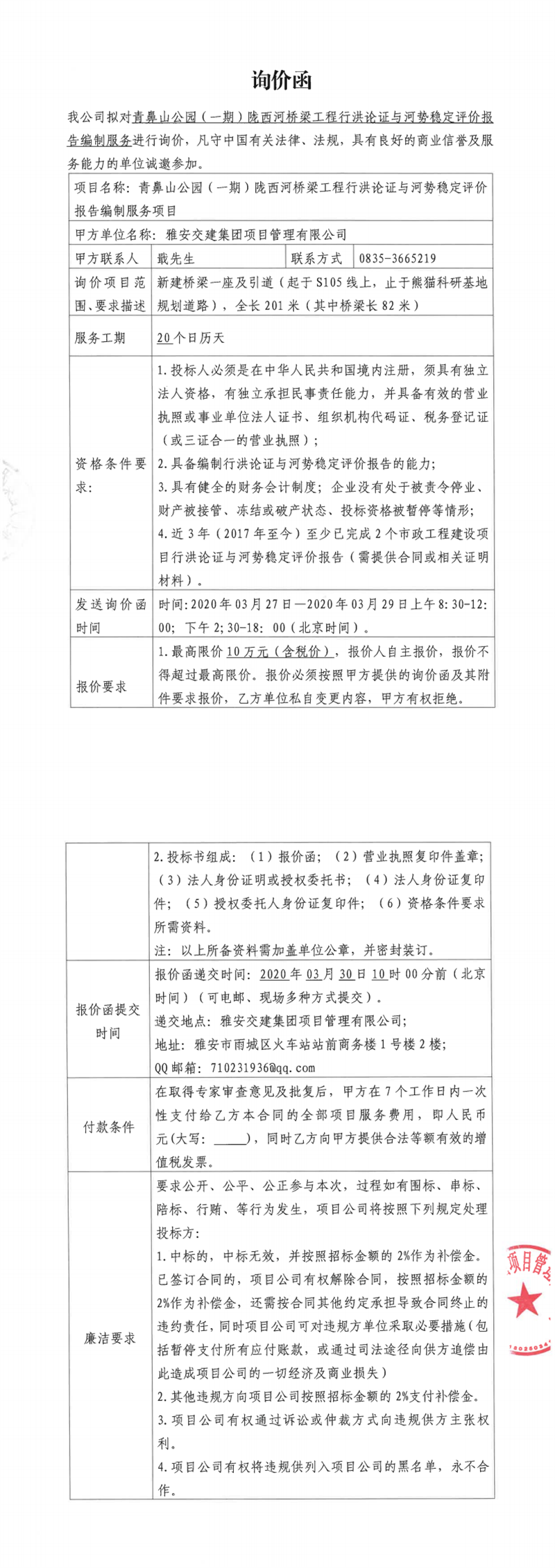
w66利来国际集团项目管理有限公司青鼻山公园(一期)陇西河桥梁工程行洪论证及河势稳定评价报告编制服务项目询价函
【发布日期:2020-03-26】
【字号:
大
中
小
】 【
关闭此页
】
附件自行下载:
询价文件
上一篇
:
w66利来国际集团项目管理有限公司G318线成都界至雨城段新改建项目行洪论证与河势稳定评价报告编制服务项目询价函
|
下一篇
:
四川康藏路桥有限责任公司无水港建设(一期)场平工程建设土石方运输服务(二阶段)流标通知
版权所有 雅安市交通建设(集团)有限责任公司
地址:雅安市雨城区北环东路306号 集团公司办公室电话:0835-5897853
技术支持:北纬网(0835-2350262) 蜀ICP备18001252号 川公网安备 51180202511905号
分享按钮