• w66利来国际

    您现在的位置:w66利来国际 >> 人才招聘 >> 正文

    w66利来国际集团资产经营管理有限公司招聘公告

     【发布日期:2019-11-04】 【字号: 】 【关闭此页

    w66利来国际集团资产经营管理有限公司是雅安市重点国有企业雅安市交建集团下属子公司,主要从事企业资产经营管理;项目投资;土地整理等业务。根据公司开展需要,决定面向社会公开招聘4名工作人员,现将有关事项公告如下:

    一、基本条件

    1、遵纪守法,品行良好,爱岗敬业。

    2、身体健康、持续向上,吃苦耐劳。

    3、具有胜任本职工作的能力、文化水平和专业知识。

    二、薪酬待遇

    1.按交建集团资产公司《薪酬管理制度》执行;

    2.“五险一金”等福利待遇按雅安市相关政策规定执行。

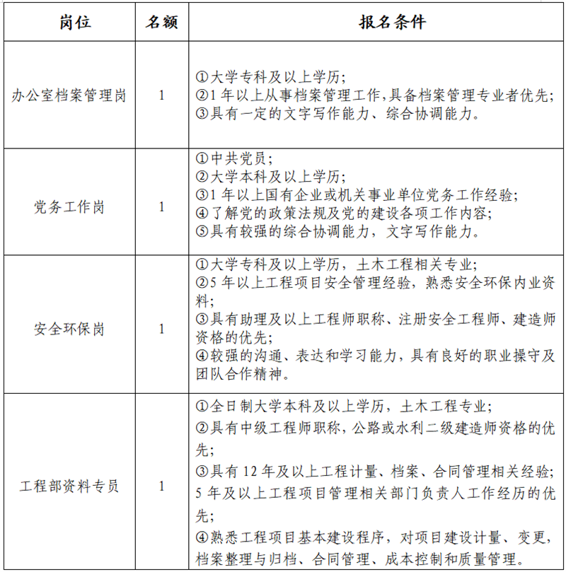
    三、报名岗位、名额、条件



    四、选聘程序8

    1.报名方式:网上报名与现场报名相结合。

    公告自发布之日起即可报名,截止时间为2019年 11月10日18:00。

    现场报名。报名地址:雅安市雨城区火车站站前商务楼2号楼2楼办公室。联系人:王维联系电话:18188449579。

    网上报名。在规定时间内将填写好的《报名登记表》、本人有效身份证、毕业证、职称、执业资格及工作业绩等证明材料以电子文档的形式发送至邮箱 605414049@qq.com(姓名+应聘公司名称+应聘工作岗位)。

    2.资格审查(资格审查贯穿招聘工作全过程)。

    资格审查。报名截止后,对审查合格者及时电话通知综合测试等相关事宜,对初审不合格者不再专门通知。初审合格者在参加综合测试时须提交本人有效身份证、毕业证、职称、执业资格、工作业绩等证明材料原件。

    3.综合测试。采取笔试加面试的方式进行综合能力测试,开考比例为1:3,若未达到开考比例可按1:1开考,但总成绩须达到80分以上。

    4.组织考察。分析考察对象的思想政治表现、道德品质、廉洁自律等情况。如考察无合适人选,则取消该职位招聘。

    5.体检。体检项目和标准参照《公务员录用体检通用标准(试行)》有关规定执行。

    6.决定聘任。公示无异议,予以聘用,试用期三个月。

    五、纪律监督

    本次招聘工作全过程接受社会和群众监督,监督电话:0835-3581600。

    附件:报名登记表.xlsx

    分享按钮