w66利来国际
全部
标题
内容
w66利来国际
集团概况
集团简介
领导团队
群团组织架构
集团荣誉
建设资质
交通建设
企业开展
新闻中心
企业文化
依法治企
党建群团
党群工作
党史学习教育
所属企业
您现在的位置:
w66利来国际
>> 信息公开 >> 正文
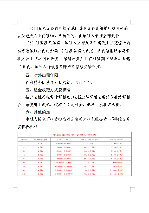
w66利来国际集团物流开展有限公司关于物流分拨中心三轮车充电桩场地对外出租的公告
【发布日期:2023-07-14】
【字号:
大
中
小
】 【
关闭此页
】
上一篇
:
w66利来国际集团交通资源开发有限责任公司关于雅安市雨城区姚桥21-01、水中坝安置房西侧地块招租的公告
|
下一篇
:
w66利来国际集团资产经营管理有限公司雨城区大兴镇水津关堆料场龙溪村四组和八组部分闲置临时用地招租结果的公示
版权所有 雅安市交通建设(集团)有限责任公司
地址:雅安市雨城区北环东路306号 集团公司办公室电话:0835-5897853
技术支持:北纬网(0835-2350262) 蜀ICP备18001252号 川公网安备 51180202511905号
分享按钮