w66利来国际
全部
标题
内容
w66利来国际
集团概况
集团简介
领导团队
群团组织架构
集团荣誉
建设资质
交通建设
企业开展
新闻中心
企业文化
依法治企
党建群团
党群工作
党史学习教育
所属企业
您现在的位置:
w66利来国际
>> 信息公开 >> 正文
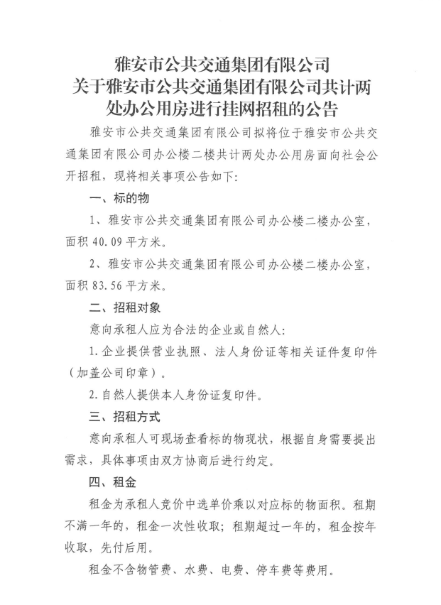
关于雅安市公共交通集团有限公司共计两处办公用房进行挂网招租的公告
【发布日期:2025-07-29】
【字号:
大
中
小
】 【
关闭此页
】
/Files/file/20250730/20250730104281968196.xls
/Files/file/20250730/20250730104253095309.docx
上一篇
:
询价邀请函——采购雅安市交通建设(集团)有限责任公司多营青衣江大桥项目基本建设项目竣工财务决算审计服务单位
|
下一篇
:无
版权所有 雅安市交通建设(集团)有限责任公司
地址:雅安市雨城区北环东路306号 集团公司办公室电话:0835-5897853
技术支持:北纬网(0835-2350262) 蜀ICP备18001252号 川公网安备 51180202511905号
分享按钮